7月1日起,中山市商品房预售款专用账户管理有新变化
7月1日起,中山市商品房预售款专用账户管理有新变化(2023-06-11更新)
职工购买新建商品住房提取住房公积金支付首付款热点问题解答
房产政策

职工购买新建商品住房提取住房公积金支付首付款热点问题解答

2023-06-11

央行“降息”十日:17城首套房贷利率低至4.25% 专家称仍有下调空间
房产政策

央行“降息”十日:17城首套房贷利率低至4.25% 专家称仍有下调空间

2022-05-30

多地以财政补贴提振楼市:购房最高补贴房款2%,契税全免
房产政策

多地以财政补贴提振楼市:购房最高补贴房款2%,契税全免

2022-05-30

这座万亿城市发布新政:首付最低降至20%、二孩及以上家庭按刚需对待
房产政策

这座万亿城市发布新政:首付最低降至20%、二孩及以上家庭按刚需对待

2022-05-30

又有新政!中山二手房20年楼龄内,公积金首付可做3成!
房产政策

又有新政!中山二手房20年楼龄内,公积金首付可做3成!

2022-05-19

房贷利率步入“4.4%时代”,一线城市大幅下调可能性低
房产政策

房贷利率步入“4.4%时代”,一线城市大幅下调可能性低

2022-05-16

重磅!一行两会发声→
房产政策

重磅!一行两会发声→

2022-05-05

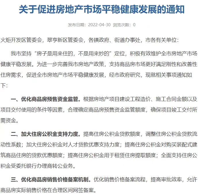
重磅!中山出台促进房地产市场平稳健康发展政策
房产政策

重磅!中山出台促进房地产市场平稳健康发展政策

本次政策涉及宽松的限贷,限购,贷款首付,利率等

2022-04-30

效果图曝光!港口这里将建造一座全国瞩目的大桥!
房产政策

效果图曝光!港口这里将建造一座全国瞩目的大桥!

2022-04-25

中国一季度GDP同比增长4.8%!关于就业、楼市,国家统计局最新回应
房产政策

中国一季度GDP同比增长4.8%!关于就业、楼市,国家统计局最新回应

2022-04-25

一二线城市楼市积极信号频现:看房人增多, 多组客户要一起去看房
房产政策

一二线城市楼市积极信号频现:看房人增多, 多组客户要一起去看房

2022-04-25

突发!放松限购、限贷!全国首例!这个省会城市出新政!
房产政策

突发!放松限购、限贷!全国首例!这个省会城市出新政!

万万没想到 第一个放松限购的城市是郑州 重磅消息! 全国首个省会城市 郑州发布稳楼市新政19条 率先放松限购、限贷政策、降低房贷利率 允许其投靠家庭新购一套住房 有一套房贷款已结清按首套房执行

2022-03-02

央行宣布全面降准0.5个百分点 释放长期资金约1万亿元
房产政策

央行宣布全面降准0.5个百分点 释放长期资金约1万亿元

此次降准为全面降准,除已执行5%存款准备金率的部分县域法人金融机构外,对其他金融机构普遍下调存款准备金率0.5个百分点。

2021-07-09

中原地产首席分析师张大伟:1万亿降准!,对房地产有什么影响?
房产政策

中原地产首席分析师张大伟:1万亿降准!,对房地产有什么影响?

据央行网站9日消息,为支持实体经济发展,促进综合融资成本稳中有降,中国人民银行决定于2021年7月15日下调金融机构存款准备金率0.5个百分点(不含已执行5%存款准备金率的金融机构)。本次下调后,金融机构加权平均存款准备金率为8.9%。

2021-07-09

降准后,LPR首次降低,对楼市的10大影响
房产政策

降准后,LPR首次降低,对楼市的10大影响

降准后,LPR首次降低,对楼市的10大影响

2020-07-26

半夜成交!2天一栋!深圳人出手,占比超8成!
房产政策

半夜成交!2天一栋!深圳人出手,占比超8成!

2020-07-26

深夜重磅!东莞调整商品住房限购政策!
房产政策

深夜重磅!东莞调整商品住房限购政策!

2020-07-25

深圳重磅新政!连续缴纳36个月个税或社保才能购买商品房
房产政策

深圳重磅新政!连续缴纳36个月个税或社保才能购买商品房

2020-07-15

广东重磅文件出炉!多处涉及中山!在打造湾区西岸创新高地上,中山这样做!
房产政策

广东重磅文件出炉!多处涉及中山!在打造湾区西岸创新高地上,中山这样做!

2020-07-11

客服电话: 0760-88516628
客服邮箱: 252382651@qq.com
Copyright © 2025  www.gxdc100.com  港信地产 版权所有 All Rights Reserved 隐私条款 | 注册协议 | 用户权限 粤ICP备19108436号